| নং | শিরোনাম | সেবার ধাপ | কার্যকলাপ |
|---|---|---|---|
| | |||
| ১ | দন্ডবিধি ১৪৪ ধারা | দেখুন | |
| ২ | সকল শিশুর মধ্যে বিনামূল্যে পাঠ্য বই বিতরণ কার্যক্রম ছক | দেখুন | |
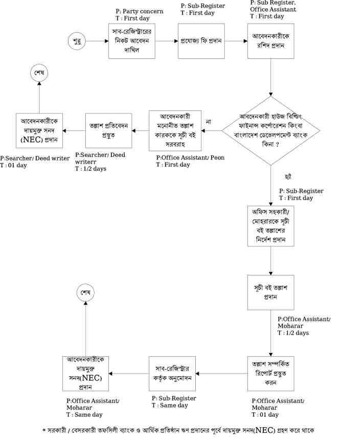
| ৩ | দায়মুক্ত সনদ (NEC) প্রদান | দেখুন | |
| ৪ | নকল (সার্টিফাইড) কপি প্রদান | দেখুন | |
| ৫ | পরিদর্শন ও স্থান | দেখুন | |
| ৬ | জেলা রেজিস্ট্রার হতে সাব-রেজিস্ট্রার অফিস পর্যন্ত সাংগঠনিক কাঠামো | দেখুন | |
| ৭ | দলিল রেজিষ্ট্রেশনের প্রসেস ম্যাপ | দেখুন | |
| ৮ | NATP প্রকল্পের আওতায় প্রদর্শনী খামার মালিকদের মধ্যে উপকরণ বিতরণ | দেখুন | |
| ৯ | কার্যক্রমসমূহ | দেখুন | |
| ১০ | কার্যক্রমসমূহ | দেখুন |